欢迎访问陕西新时代生物转化检测有限公司官网!
客服微信
联系我们
陕西新时代生物转化检测有限公司
一所综合性的卫生医药、相关健康等领域的技术服务机构
免费咨询热线:
029-36383635
网站首页
关于我们
公司简介
发展历程
企业文化
荣誉资质
技术团队
实验室
公正性承诺
我们的服务
检验检测
研发服务
企业服务
合作单位
新闻资讯
企业动态
热点资讯
知识科普
行业标准
人才招聘
联系我们
新闻资讯
News
新闻资讯
企业动态
热点资讯
知识科普
行业标准
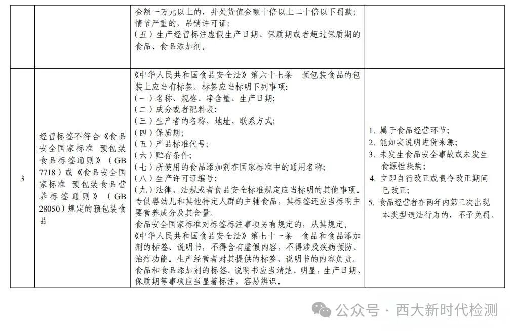
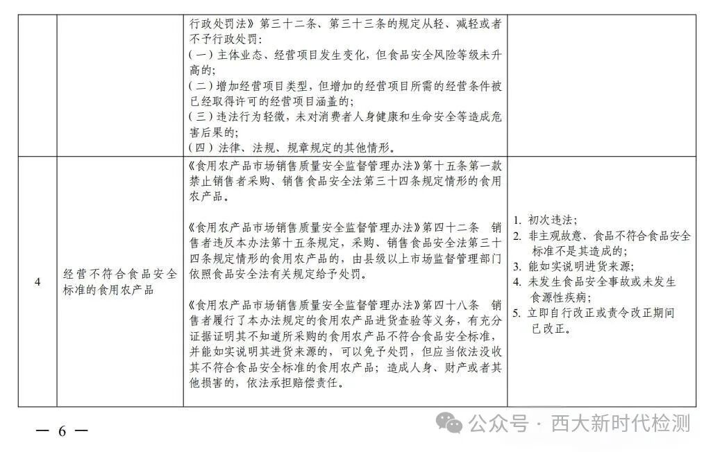
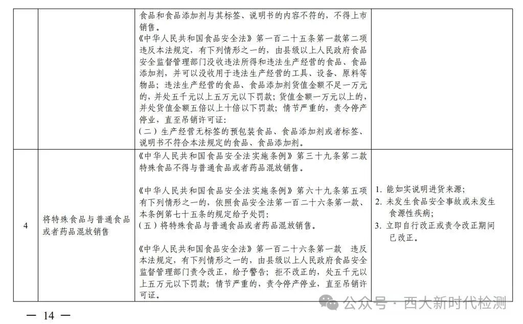
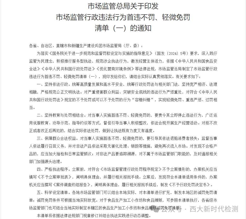
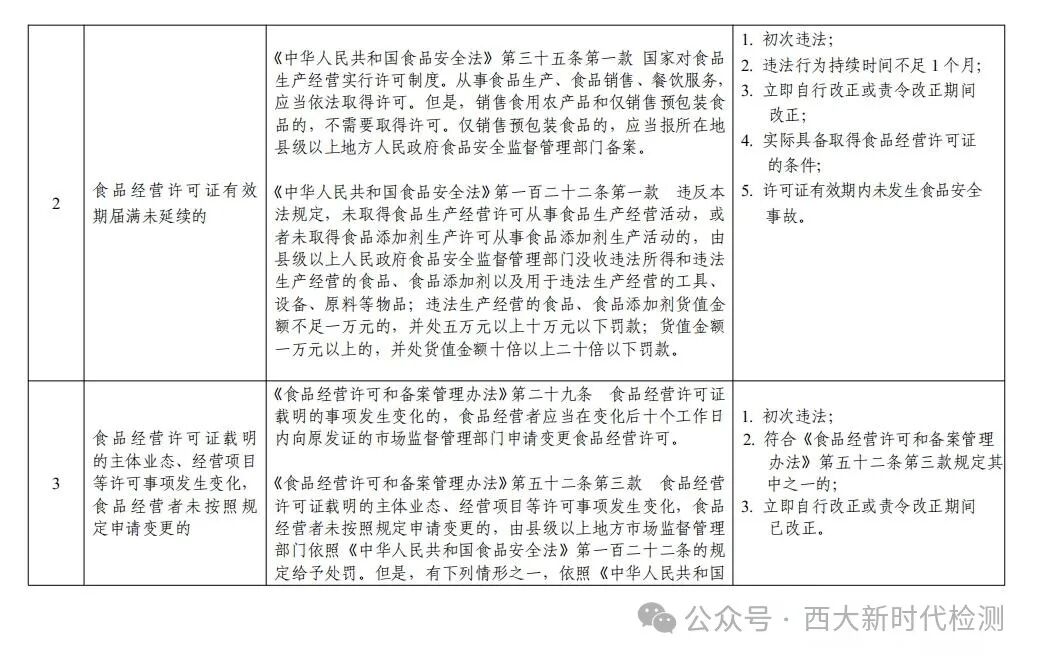
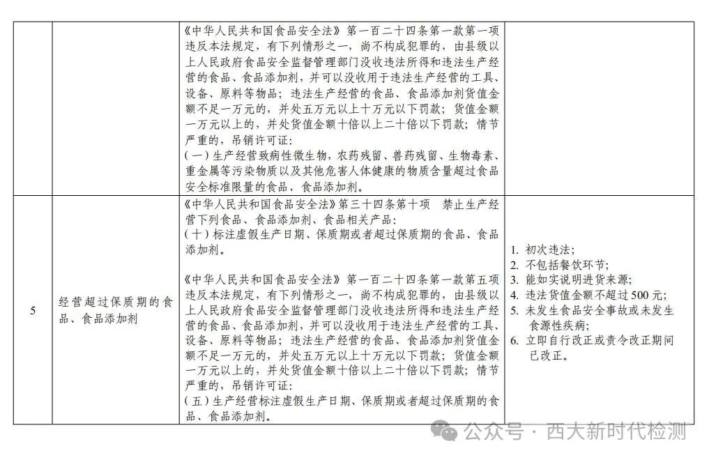
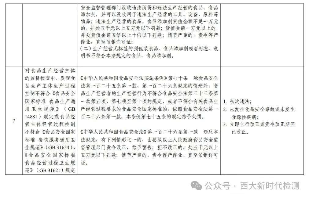
市监局发布清单:销售过期食品、无证经营等12种情形,符合这些条件,不予处罚
发布时间:2025-02-27
点击量:244
上一篇:
蔬菜惊现荧光斑点,紫光灯测蔬菜农残到底靠不靠谱?2个对照实验告诉你答案!
下一篇:
紧急预警!甜蜜素浸泡的僵尸玉米被曝光!
快捷导航
网站首页
关于我们
我们的服务
合作单位
新闻资讯
人才招聘
联系我们
陕西新时代生物转化检测有限公司
一所综合性的卫生医药、相关健康等领域的技术服务机构
联系地址
地址:陕西省西咸新区泾河新城美国科技产业园A701号4层
联系方式
联系电话:029-36383635
联系邮箱:yb19840909@163.com
扫一扫关注公众号
Copyright © 2024 陕西新时代生物转化检测有限公司 All Rights Reserved.
陕ICP备2024037229号
扫一扫咨询微信客服
服务热线
服务热线
029-36383635
微信客服
微信客服
返回顶部