欢迎访问陕西新时代生物转化检测有限公司官网!
陕西新时代生物转化检测有限公司一所综合性的卫生医药、相关健康等领域的技术服务机构
免费咨询热线:029-36383635

新闻资讯

News

2025版食品安全国家标准微生物部分核心修订要点及新旧版本比对

发布时间:2025-04-03点击量:562

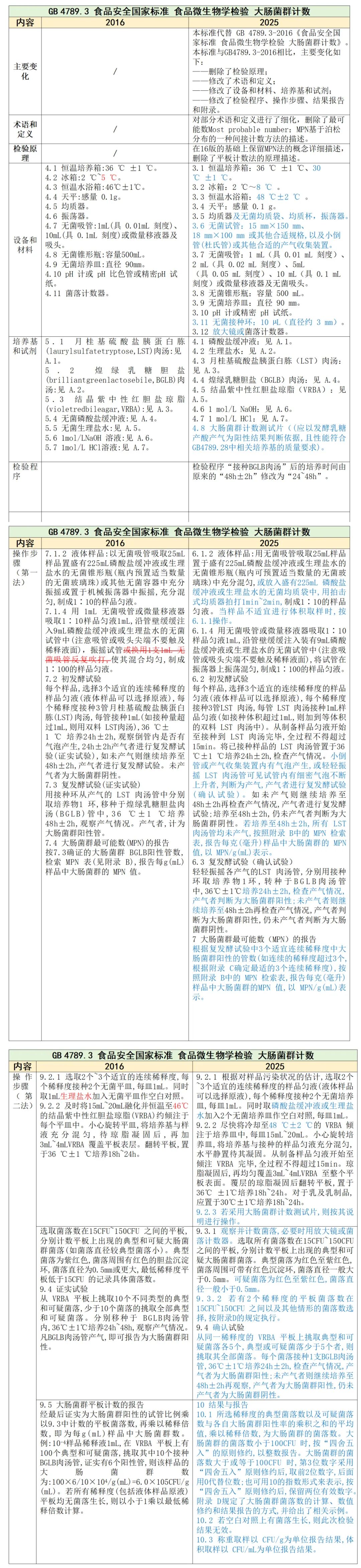
根据《食品安全法》规定,国家卫生健康委、市场监管总局联合印发2025年第2号公告,发布50项新食品安全国家标准和9项修改单。其中微生物部分的标准包括:

1


GB 4789.3《食品安全国家标准 食品微生物学检验 大肠菌群计数》(修订)

2


GB 4789.38《食品安全国家标准 食品微生物学检验 大肠埃希氏菌计数》(修订)

3


GB 4789.30《食品安全国家标准 食品微生物学检验 单核细胞增生李斯特氏菌检验》(修订)

4


GB 4789.42《食品安全国家标准 食品微生物学检验 诺如病毒检验》 (修订)

5


GB 31615.2《食品安全国家标准 食品用菌种安全性评价程序》(制定)

标准将在2025年9月16日正式实施,以下是对修订标准进行的内容比对(如需完整版图片请在西大新时代检测公众号后台回复关键词:微生物,自行领取)

图片

图片

图片

图片

图片



联系地址
地址:陕西省西咸新区泾河新城美国科技产业园A701号4层
联系方式
  • 联系电话:029-36383635
  • 联系邮箱:yb19840909@163.com
陕西新时代生物转化检测有限公司

扫一扫关注公众号

Copyright © 2024 陕西新时代生物转化检测有限公司 All Rights Reserved. 陕ICP备2024037229号

陕西新时代生物转化检测有限公司扫一扫咨询微信客服
服务热线

服务热线

029-36383635

微信客服
陕西新时代生物转化检测有限公司
微信客服
陕西新时代生物转化检测有限公司
返回顶部