欢迎访问陕西新时代生物转化检测有限公司官网!
陕西新时代生物转化检测有限公司一所综合性的卫生医药、相关健康等领域的技术服务机构
免费咨询热线:029-36383635

新闻资讯

News

消毒产品企业注意!2025年消毒产品国家随机监督抽查计划来了

发布时间:2025-05-08点击量:293

图片


日前,国家疾控局、国家卫生健康委、国家中医药局等三部门发布2025国家随机监督抽查计划。其中,消毒产品国家随机监督抽查计划如下:


01
监督检查对象

(一)生产企业。抽查辖区15%的第一类消毒产品生产企业;15%的除抗(抑)菌制剂生产企业以外的第二类消毒产品生产企业;100%的抗(抑)菌制剂生产企业;10%的第三类消毒产品生产企业,重点检查卫生巾生产企业。同时生产第一类和第二类消毒产品的生产企业,按照生产第一类消毒产品的生产企业抽取。其中对上一年度消毒产品生产企业分类监督综合评价为重点监督单位的100%检查。 

(二)经营单位。抽查辖区线上线下经营单位如医药公司、零售药店、母婴用品店、商铺和互联网销售平台等。每市(县级)、县、区抽查不少于10家,市本级抽查不少于15家。 

02
监督检查内容

(一)第一类消毒产品生产企业监督检查内容包括生产条件、生产过程、原料卫生质量以及消毒产品卫生安全评价报告、标签(铭牌)、说明书等。其中医疗器械高水平消毒剂、灭菌剂生产企业重点检查原材料卫生质量、生产用水、出厂检验报告和生产记录;皮肤黏膜消毒剂生产企业重点检查净化车间、原材料卫生质量、生产用水、出厂检验报告、禁用物质和生产记录等;生物指示物、灭菌效果化学指示物、 

医疗器械高水平消毒器械、灭菌器械生产企业重点检查生产设施、出厂检验报告和生产记录等。 

(二)第二类消毒产品生产企业监督检查内容包括生产条件、生产过程、原材料卫生质量以及消毒产品卫生安全评价报告、标签(铭牌)和说明书等。其中手消毒剂生产企业重点检查出厂检验报告和生产记录;空气消毒机生产企业重点核查产品主要元器件和结构是否与安评报告一致;其他消毒剂和消毒器械(包括指示物)生产企业重点检查生产设备、原材料卫生质量、出厂检验报告和生产记录等。 

(三)抗(抑)菌制剂生产企业重点检查卫生许可是否在有效期内,生产项目、类别、条件是否与卫生许可证一致,查看生产过程记录、原料进出货记录、产品批次检验记录等内容是否符合要求;检查抗(抑)菌制剂卫生安全评价报告内容是否齐全合格并备案(包括自有品牌和委托加工产品);检查抗(抑)菌制剂产品名称、标签、说明书等是否规范,是否存在违法违规宣传疗效和标注禁用物质等情况。 

(四)第三类消毒产品生产企业监督检查内容包括生产条件、生产过程以及消毒产品标签和说明书等,重点检查妇女经期卫生用品生产企业。其中妇女经期卫生用品、尿布等排泄物卫生用品生产企业重点检查原材料卫生质量、空气消毒设施、每个投料批次出厂检验报告,产品出厂合格证等。 

(五)卫生巾生产企业重点检查卫生许可是否在有效期内,生产项目、类别、条件是否与卫生许可证一致,查看生产过程记录、原料进出货记录、产品批次检验记录等内容是否符合要求;检查卫生巾产品名称、标签、说明书等是否规范,是否存在违法违规宣传疗效和标注禁用物质等情况。 

(六)经营单位监督检查内容包括产品索证、产品查验、广告宣传。其中医药公司、零售药店、母婴用品店、商铺和互联网销售平台重点检查经营的抗(抑)菌产品名称、标签、说明书等是否规范,是否存在违法违规宣传疗效的情况。检查妇女经期卫生用品产品名称、标签、说明书等是否规范。


03
产品抽检

各省份及新疆生产建设兵团产品抽检类别及检测项目详见附表 1。要求如下: 

第一类消毒产品:

抽取辖区生产企业生产的不少于10个产品进行检验,重点抽检戊二醛等灭菌剂(如产品总数不足 10 个,则被抽取到的生产企业的产品全部进行检验)。 

第二类消毒产品:

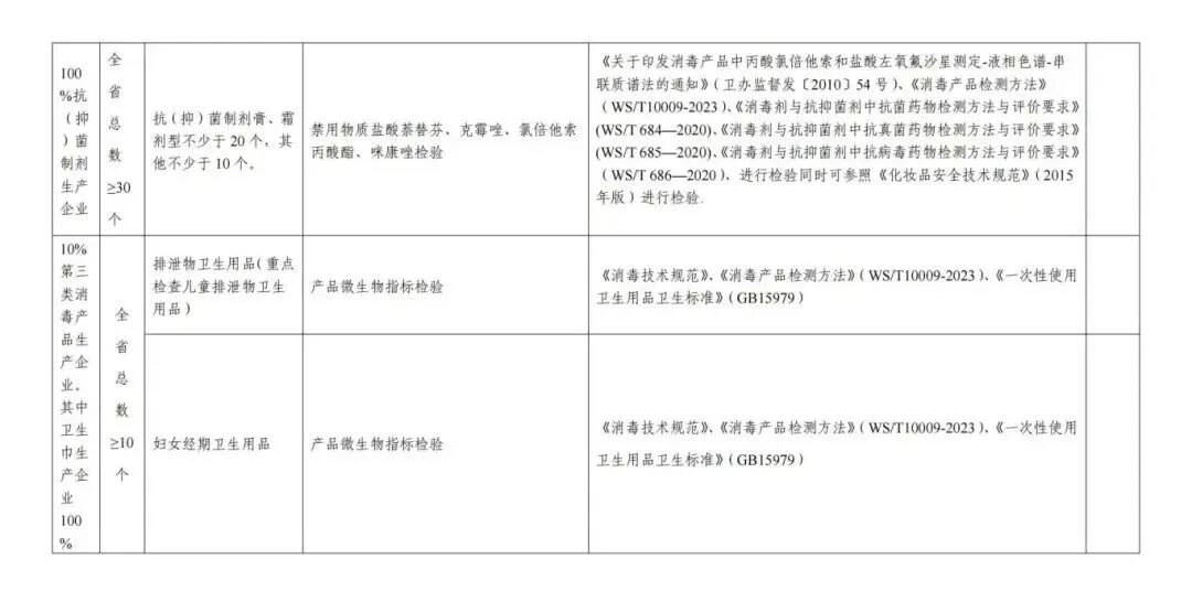
1.抗(抑)菌剂产品。抽取辖区生产企业生产的不少 10 个产品(以膏、霜剂为主)进行检验,如产品总数不足10个则被抽取到的生产企业的产品全部进行检验。抽取经营单位经营的抗(抑)菌剂不少于30个,其中膏、霜剂不少于20个产品,其他剂型10个产品。重点检测非法添加禁用物质盐酸萘替芬、克霉唑、丙酸氯倍他索、硝酸咪康唑(不仅限于上述 4 种)等。

2.除抗(抑)菌剂以外的第二类消毒产品。抽取辖区生产企业生产的不少于10个产品进行检验,重点抽检邻苯二甲醛、过氧化氢和过氧乙酸消毒剂(如产品总数不足10个,则在被抽取到的生产企业的抽取其他第二类消毒产品补齐,仍不足的以实际数量为准)等。 

第三类消毒产品:

抽取辖区生产企业生产的不少于10个产品进行检验,重点抽检妇女经期卫生用品、儿童排泄物卫生用品(如产品总数不足 10 个,则被抽取到的生产企业的产品全部进行检验)。 

被抽查企业抽中类别消毒产品的数量不足时,则以该企业其他类别消毒产品数量补足。

04
工作要求

(一)各地有关单位要高度重视消毒产品国家随机监督抽查工作,结合实际制订本辖区工作实施方案并按计划、分步骤组织实施。消毒产品国家随机监督抽查工作要与消毒产品生产企业分类监督综合评价工作相结合,抽到的单位采取分类监督综合评价方式进行检查。在开展抽查前应当更新监督对象与监督人员库。现场检查采取要坚持问题导向,一是核查抗(抑)菌制剂生产企业卫生许可规范情况、已备案抗(抑)菌制剂卫生安全评价报告合规情况、抗(抑)菌膏、霜剂是否非法添加激素等禁用物质情况;二是核查卫生巾生产企业卫生许可规范情况、原材料及标签说明书合规情况、产品出厂检验规范情况、是否非法添加禁用物质情况等。

(二)加大检测力度,严厉查处违法行为。抽查过程中发现可疑消毒产品时,及时采样送检,加大抽样检测力度,防范不合格产品流入市场;发现添加违禁物质行为,应当责令企业立即停止生产销售,依据《中华人民共和国传染病防治法》《国务院关于加强食品等产品安全监督管理的特别规定》一查到底,依法从严查处;发现非本辖区问题产品,要及时通报生产企业所在地疾控主管部门,加大省际、市际间联合查处力度,涉嫌犯罪的及时移交公安机关。 

(三)抽查任务和数据填报工作要于 2025年11月30日前完成,消毒产品国家随机监督抽查表头标记有“★”的汇总表尚不能通过“信息报告系统”个案填报直接生成,需填报汇总表上报信息。同时,各省级疾控局请于 2025年6月30日、11月30日前将本省份消毒产品国家随机监督抽查工作阶段性工作总结和全年工作总结报送国家疾控局。 


联系人:国家疾控局综合监督一司 刘爽 

电 话:010-68791937 

传 真:010-62030576 

邮 箱:yfjzjdc@ndcpa.gov.cn


点击文末“阅读原文”查看详细信息


图片

图片

图片

图片

图片

图片

联系地址
地址:陕西省西咸新区泾河新城美国科技产业园A701号4层
联系方式
  • 联系电话:029-36383635
  • 联系邮箱:yb19840909@163.com
陕西新时代生物转化检测有限公司

扫一扫关注公众号

Copyright © 2024 陕西新时代生物转化检测有限公司 All Rights Reserved. 陕ICP备2024037229号

陕西新时代生物转化检测有限公司扫一扫咨询微信客服
服务热线

服务热线

029-36383635

微信客服
陕西新时代生物转化检测有限公司
微信客服
陕西新时代生物转化检测有限公司
返回顶部