欢迎访问陕西新时代生物转化检测有限公司官网!
陕西新时代生物转化检测有限公司一所综合性的卫生医药、相关健康等领域的技术服务机构
免费咨询热线:029-36383635

新闻资讯

News

【建议收藏】2025我国新食品原料年度报告汇总(附新食品原料名单)

发布时间:2026-01-19点击量:312

2025年,我国新食品原料领域迈入“合规升级”与“创新提速”双轮驱动的新阶段。国家卫健委通过优化审评流程、强化科学依据、细化申报指引,系统性升级了新食品原料的管理体系,为创新原料的合规转化铺设了高效通路,全面激发了行业创新活力。

图片

在此背景下,新食品原料从受理到审批的全链条运行呈现崭新格局:受理数量显著增长,审批效率持续提高,创新方向更加聚焦,共同为食品产业的高质量发展注入了强劲而清晰的动力。以下为详细的情况形成报告:

🟠2025年我国新食品原料受理情况分析-【53】

🟠2025年我国新食品原料批准情况分析-【15】

🟠2025年我国新食品原料征求意见情况分析-【23】

🟠2025年我国新食品原料终止审查情况分析-【13】




01

图片

2025年我国新食品原料受理情况分析



截至2025年底,卫健委共受理53例新食品原料申请,同比增加了76.7%,创下近年来新高。

图片

所有受理的新食品原料中国内原料占主导地位(43例国内的和10例进口);从原料类型看,植物提取物(如青钱柳叶提取物、藤茶多酚)、微生物发酵产物(如威尼斯镰刀菌蛋白、玉米发酵物)以及功能成分(如麦角硫因、N-乙酰神经氨酸)是申报热点。

图片




02

图片

2025年我国新食品原料批准情况分析



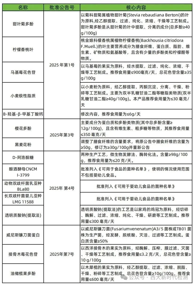
2025年,国家卫健委先后发布4个“三新食品”公告(第1、3、4、7号),共批准15例新食品原料,与2024年获许可的12个新食品原料相比较,同比增加了25%。其中黑麦花粉修订了原2023年第3号公告(原公告相关内容作废)。值得注意的是:首个生物合成的D-阿洛酮糖成功获批,标志着合成生物学原料在法规路径上的进一步突破。

图片

新批准原料覆盖植物提取物、微生物、活性成分等多个领域,以“天然来源为基础、精准需求为导向”,代表当前食品产业“健康化、功能化、可持续化”的发展方向,也为未来产品创新提供了明确路径,聚焦于植物提取物与新型发酵产物。

图片




03

图片

2025年我国新食品原料征求意见情况分析



2025年国家食品安全风险评估中心共发布5次新食品原料公开征求意见,涉及23种原料,是2024年的近两倍(2024年6次12种的征求意见),征求意见的数量有显著提高。截止2025年底,当年度征求意见名单中已有8个已经获批为新食品原料。

图片




04

图片

2025年我国新食品原料终止审查情况分析



2025年间共有13个产品进入终止审查名单,其中11例和已批准新食品原料实质等同,2例(梁河滇皂英和罗汉参)有相关食用历史,具体信息参考下表:

图片




05

图片

新食品原料申请资料



国产新食品原料的许可申报,需要提出申请并提交以下材料:

(一)申请表;

(二)新食品原料研制报告;

(三)安全性评估报告;

(四)生产工艺;

(五)执行的相关标准(包括安全要求、质量规格、检验方法等);

(六)标签及说明书;

(七)国内外研究利用情况和相关安全性评估资料;

(八)有助于评审的其他资料。

另附未启封的产品样品1件或者原料30克。


申请进口新食品原料的,除提交按照国产申请规定的材料外,还应当提交以下材料:

(一)出口国(地区)相关部门或者机构出具的允许该产品在本国(地区)生产或者销售的证明材料;

(二)生产企业所在国(地区)有关机构或者组织出具的对生产企业审查或者认证的证明材料。


愿2026年有更多的新食品原料申报和获许可,为国人的餐桌添加丰富的食材,为舌尖上的中国保驾护航!

图片



#新食品原料(新资源食品)名单(截至2025年11月27日)

(点公告名称可打开公告查看详情)


新食品原料(新资源食品)名单(截至2025年11月27日)

中文名称

公告名称

公告号

168 威尼斯镰刀菌蛋白

167 接骨木莓花色苷

166 油橄榄果多酚

国家卫生健康委员会关于威尼斯镰刀菌蛋白等14种“三新食品”的公告 (2025年第7号)

卫健委2025年第7号

165 阿洛酮糖

164 酿酒酵母 CNCM I-3799

163 动物双歧杆菌乳亚种 BLa80

162 长双歧杆菌婴儿亚种 LMG 11588

161 透明质酸钠(提取法)

国家卫生健康委关于D-阿洛酮糖等20种“三新食品”的公告 (2025年 第4号)

卫健委2025年 第4号

160 樱花多酚

134 黑麦花粉(卫健委2023年第3号)

国家卫生健康委关于樱花多酚等11种“三新食品”的公告 (2025年第3号)

卫健委2025年第3号

159 甜叶菊多酚

158 柠檬香桃叶

157 马基莓花色苷

156 小麦极性脂质

155 β-羟基-β-甲基丁酸钙

国家卫生健康委员会关于甜叶菊多酚等20种“三新食品”的公告 (2025年第1号)

卫健委2025年第1号

154 金花茶培养物

国家卫生健康委员会关于金花茶培养物等11种“三新食品”的公告

卫健委2024年第6号

153 拟微球藻油

152 前花青素

国家卫生健康委员会关于拟微球藻油等12种“三新食品”的公告及解读

卫健委2024年第5号

151 阿拉伯木聚糖

150 长双歧杆菌婴儿亚种M-63

149 N-乙酰氨基葡萄糖

国家卫健委关于阿拉伯木聚糖等8种“三新食品”的公告

卫健委2024年第3号

148 石斛原球茎

147 (3R,3'S)-二羟基-β-胡萝卜素(内消旋玉米黄质)

146 克鲁维毕赤酵母

145 枯草芽孢杆菌DE111

144 L-α-甘磷酸胆碱

国家卫生健康委员会关于石斛原球茎等23种“三新食品”的公告

卫健委2024年第2号

143 巴拉圭冬青叶(马黛茶叶)

142 酵母蛋白

141 儿茶素

国家卫健委关于巴拉圭冬青叶(马黛茶叶)等9种“三新食品”的公告

卫健委2023年第10号

140 桃胶

139  油莎豆

138 肠膜明串珠菌乳脂亚种

128 吡咯并喹啉醌二钠盐(卫健委2022年第1号)

国家卫生健康委员会关于桃胶等15种“三新食品”的公告

卫健委2023年第8号

137 文冠果种仁

136 文冠果叶

国家卫生健康委关于文冠果种仁等8种“三新食品”的公告

卫健委2023年第5号

135 蓝莓花色苷

134 黑麦花粉

国家卫健委发布关于蓝莓花色苷等14种“三新食品”的公告

卫健委2023年第3号

133  假肠膜明串珠菌

国家卫生健康委员会关于假肠膜明串珠菌等28种“三新食品”的公告

卫健委2023年第1号

132 莱茵衣藻

131 长双歧杆菌长亚种 BB536

130 甘蔗多酚

国家卫生健康委员会关于莱茵衣藻等36种“三新食品”的公告

卫健委2022年第2号

129 关山樱花

128 吡咯并喹啉醌二钠盐

国家卫生健康委关于关山樱花等32种“三新食品”的公告

卫健委2022年第1号

127 食叶草

国家卫生健康委员会关于食叶草等15种“三新食品”的公告

卫健委2021年第9号

126 β-1,3/α-1,3-葡聚糖

125 二氢槲皮素

124 鼠李糖乳杆菌MP108

123 拟微球藻(Nannochloropsis gaditana)

国家卫生健康委关于β-1,3/α-1,3-葡聚糖等6种“三新食品”的公告

卫健委2021年第5号

122 蝉花子实体(人工培植)

121 透明质酸钠

120 马乳酒样乳杆菌

119 马乳酒样亚种

国家卫生健康委关于蝉花子实体(人工培植)等15种“三新食品”的公告

卫健委2020年第9号

118 瑞士乳杆菌R0052

117 婴儿双歧杆菌R0033

116 两歧双歧杆菌R0071

115 赶黄草

国家卫生健康委员会关于瑞士乳杆菌R0052等53种“三新食品”的公告

卫健委2020年第4号

114 弯曲乳杆菌

113 明日叶

112  枇杷花

国家卫生健康委员会关于弯曲乳杆菌等24种“三新食品”的公告

卫健委2019年第2号

111  黑果腺肋花楸果

110 球状念珠藻(葛仙米)

关于黑果腺肋花楸果等2种新食品原料的公告

卫健委2018年第10号

109 乳木果油

108 (3R,3'R)-二羟基-β-胡萝卜素

107 宝乐果粉

106 N-乙酰神经氨酸

105 -15-二十四碳烯酸

104 西兰花种子水提物

103 米糠脂肪烷醇

102 γ-亚麻酸油脂(来源于刺孢小克银汉霉)

101 β-羟基-β-甲基丁酸钙

100 木姜叶柯

关于乳木果油等10种新食品原料的公告

卫计委2017年第7号

99 番茄籽油

98 枇杷叶

97 阿拉伯半乳聚糖

96 湖北海棠(茶海棠)叶

95 竹叶黄酮

94 燕麦β-葡聚糖

93 清酒乳杆菌

92 产丙酸丙酸杆菌

关于批准番茄籽油等9种新食品原料的公告

卫计委2014年第20号

91 茶叶茶氨酸

关于批准茶叶茶氨酸为新食品原料等的公告

卫计委2014年第15号

90 线叶金雀花

关于批准线叶金雀花为新食品原料的公告

卫计委2014年第12号

89 塔格糖

88 奇亚籽

87 圆苞车前子壳

国家卫生和计划生育委员会关于批准塔格糖等6种新食品原料的公告

卫计委2014年第10号

86 壳寡糖

85 水飞蓟籽油

84  柳叶蜡梅

83 杜仲雄花

82  乳酸片球菌

81  戊糖片球菌

关于批准壳寡糖等6种新食品原料的公告

卫计委2014年第6号

80  显齿蛇葡萄叶

79  磷虾油

78  马克斯克鲁维酵母

关于批准显齿蛇葡萄叶等3种新食品原料的公告

卫计委2013年第16号

77 裸藻

76 1,6-二磷酸果糖三钠盐

75 丹凤牡丹花

74 狭基线纹香茶菜

73 长柄扁桃油

72 光皮梾木果油

71 青钱柳叶

70 低聚甘露糖

关于批准裸藻等8种新食品原料的公告

卫计委2013年第10号

69 茶树花

68 盐地碱蓬籽油

67 美藤果油

66 盐肤木果油

65 广东虫草子实体

64 阿萨伊果

63 茶藨子叶状层菌发酵菌丝体

关于批准茶树花等7种新资源食品的公告

卫计委2013年第1号

62 蛋白核小球藻

61 乌药叶

60 辣木叶

关于批准蛋白核小球藻等4种新资源食品的公告

卫生部2012年第19号

59 人参(人工种植)

关于批准人参(人工种植)为新资源食品的公告

卫生部2012年第17号

58 中长链脂肪酸食用油

57 小麦低聚肽

关于批准中长链脂肪酸食用油和小麦低聚肽作为新资源食品等的公告

卫生部2012年第16号

56 蚌肉多糖

关于批准蚌肉多糖作为新资源食品的公告

卫生部2012年第2号

55 玛咖粉

关于批准玛咖粉作为新资源食品的公告

卫生部2011年第13号

54 元宝枫籽油

53 牡丹籽油

关于批准元宝枫籽油和牡丹籽油作为新资源食品的公告

卫生部2011年第9号

52 翅果油

51 β-羟基-β-甲基丁酸钙

关于批准翅果油等两种新资源食品的公告

卫生部2011年第1号

50 雨生红球藻

49 表没食子儿茶素没食子酸酯

卫生部关于批准雨生红球藻等新资源食品的公告

卫生部2010年第17号

48 蔗糖聚酯

47 玉米低聚肽粉

46 磷脂酰丝氨酸

关于批准蔗糖聚酯、玉米低聚肽粉、磷脂酰丝氨酸等3种物品为新资源食品的公告

卫生部2010年第15号

45金花茶

44显脉旋覆花(小黑药)

43诺丽果浆

42酵母β-葡聚糖

41雪莲培养物

关于批准金花茶、显脉旋覆花(小黑药)等5种物品为新资源食品的公告

生部2010年第9号

40 DHA藻油

39 棉籽低聚糖

38 植物甾醇

37 植物甾醇酯

36 花生四烯酸油脂

35 白子菜

34 御米油

卫生部关于批准DHA藻油、棉籽低聚糖等7种物品为新资源食品及其他相关规定的公告

卫生部2010年第3号

33 茶叶籽油

32 盐藻及提取物

31 鱼油及提取物

30 甘油二酯油

29 地龙蛋白

28 乳矿物盐

27 牛奶碱性蛋白

卫生部关于批准茶叶籽油7种物品为新资源食品的公告

卫生部2009第18号

26 γ-氨基丁酸

25 初乳碱性蛋白

24 共轭亚油酸

23 共轭亚油酸甘油酯

22 植物乳杆菌(菌株号ST-Ⅲ)

21 杜仲籽油

卫生部关于批准γ-氨基丁酸等6种物质为新资源食品的公告

卫生部2009年第12号

20 菊粉

19 多聚果糖

卫生部关于批准菊粉、多聚果糖为新资源食品的公告

卫生部2009年第5号

18 蛹虫草

卫生部关于批准蛹虫草为新资源食品的公告

卫生部2009年第3号

17 低聚半乳糖

16 副干酪乳杆菌(菌株号GM080、GMNL-33)

15 嗜酸乳杆菌(菌株号R0052)

14 鼠李糖乳杆菌(菌株号R0011)

13 水解蛋黄粉

12 异麦芽酮糖醇

11 植物乳杆菌(菌株号299v)

10 植物乳杆菌(菌株号CGMCC NO.1258)

9  植物甾烷醇酯

8  珠肽粉

卫生部关于批准低聚半乳糖等新资源食品的公告

卫生部2008年第20号

7  嗜酸乳杆菌

6  低聚木糖

5  透明质酸钠

4  叶黄素酯

3  L-阿拉伯糖

2  短梗五加

1  库拉索芦荟凝胶

卫生部关于批准嗜酸乳杆菌等7种新资源食品的公告

卫生部2008年第12


联系地址
地址:陕西省西咸新区泾河新城美国科技产业园A701号4层
联系方式
  • 联系电话:029-36383635
  • 联系邮箱:yb19840909@163.com
陕西新时代生物转化检测有限公司

扫一扫关注公众号

Copyright © 2024 陕西新时代生物转化检测有限公司 All Rights Reserved. 陕ICP备2024037229号

陕西新时代生物转化检测有限公司扫一扫咨询微信客服
服务热线

服务热线

029-36383635

微信客服
陕西新时代生物转化检测有限公司
微信客服
陕西新时代生物转化检测有限公司
返回顶部