欢迎访问陕西新时代生物转化检测有限公司官网!
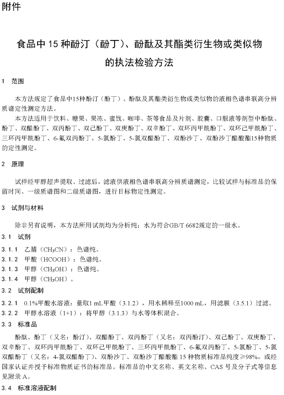
陕西新时代生物转化检测有限公司一所综合性的卫生医药、相关健康等领域的技术服务机构
免费咨询热线:029-36383635

新闻资讯

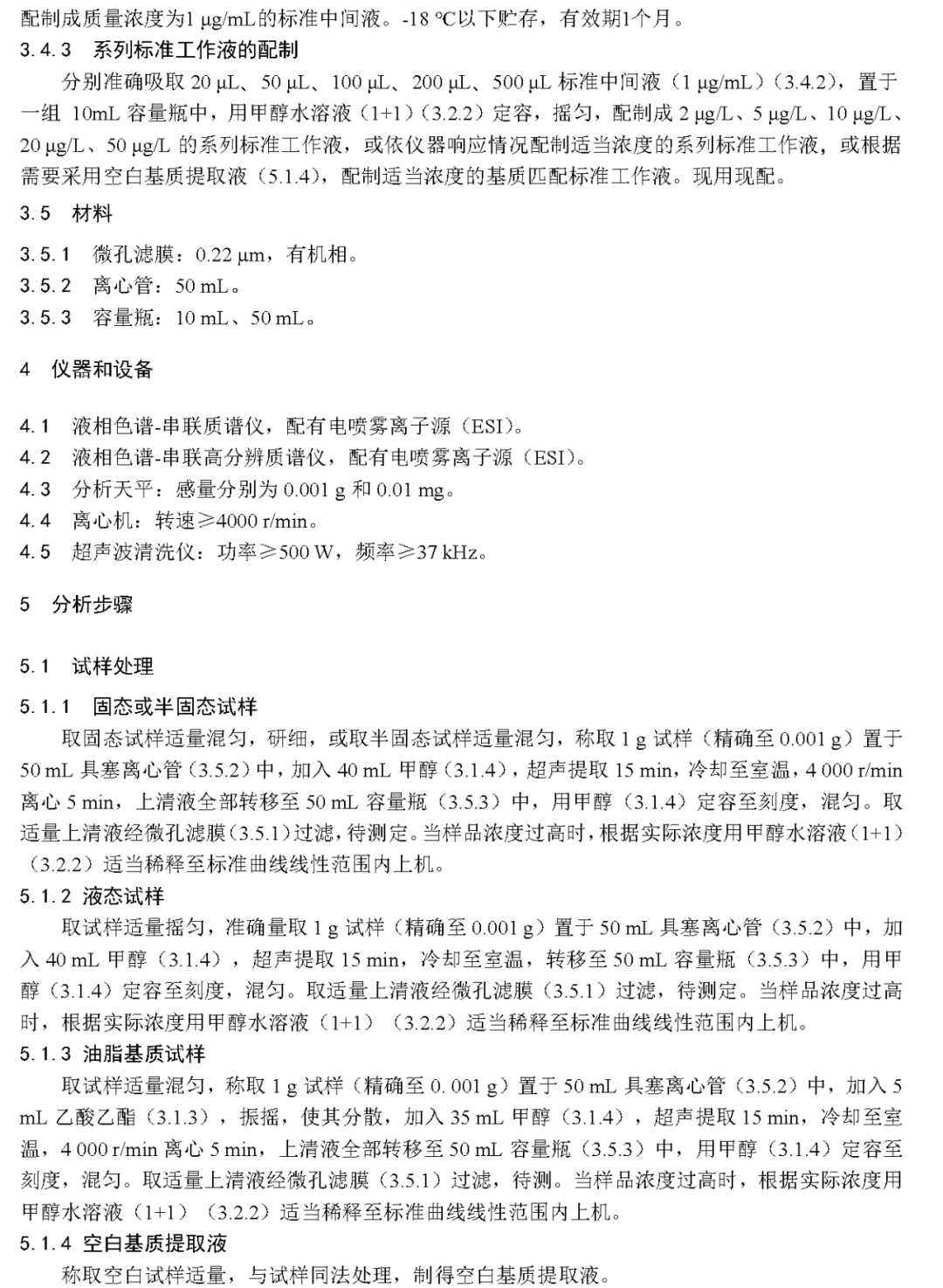
News

总局:2类食品中非法添加物执法检验方法——最新发布!

发布时间:2025-03-13点击量:451

3月6日,市场监管总局发布15种酚汀(酚丁)、酚酞及其酯类衍生物或类似物、伐地那非丙氧基羟乙基替代物的执法检验方法通知。具体如下:

图片


市场监管总局办公厅关于发布15种酚汀(酚丁)、酚酞及其酯类衍生物或类似物执法检验方法的通知


各省、自治区、直辖市和新疆生产建设兵团市场监管局(厅、委):

一年以来,总局在组织查办宣称“减肥”功能食品非法添加有毒有害物质案中发现,违法犯罪分子在食品中非法添加的酚汀(酚丁)、酚酞类物质不断变化,为满足案件定性和行刑衔接工作需要,总局组织检验检测机构对已经发现的此类化合物制作了执法检验方法,并组织专家进行了认定。

为便于全国各级市场监管部门办理此类案件,现将《食品中15种酚汀(酚丁)、酚酞及其酯类衍生物或类似物的执法检验方法》(见附件)印发给你们,检验检测机构可以采用上述检验方法对涉案食品进行检验,检验结果可以作为案件定性裁量和定罪量刑的参考。

附件:食品中15种酚汀(酚丁)、酚酞及其酯类衍生物或类似物的执法检验方法

市场监管总局办公厅

2025年3月5日

图片

图片

图片

图片

图片

图片

图片

图片

图片

图片

图片

图片

总局办公厅关于发布伐地那非丙氧基羟乙基替代物执法检验方法的通知


各省、自治区、直辖市和新疆生产建设兵团市场监管局(厅、委):

前期,总局挂牌督办了“北京某生物科技有限公司生产经营有毒有害食品案”。在办案过程中,发现违法犯罪分子在食品中非法添加伐地那非新型衍生物——伐地那非丙氧基羟乙基替代物,为满足案件定性和行刑衔接工作需要,总局组织检验检测机构制作了执法检验方法,并组织专家进行了认定。

为便于全国各级市场监管部门办理此类案件,现将《食品中伐地那非丙氧基羟乙基替代物的执法检验方法》(见附件)印发给你们,检验检测机构可以采用上述检验方法对涉案食品进行检验,检验结果可以作为案件定性裁量和定罪量刑的参考。

附件:食品中伐地那非丙氧基羟乙基替代物的执法检验方法
市场监管总局办公厅
2025年3月5日

图片

图片

图片

图片

图片

图片

图片

图片

图片

联系地址
地址:陕西省西咸新区泾河新城美国科技产业园A701号4层
联系方式
  • 联系电话:029-36383635
  • 联系邮箱:yb19840909@163.com
陕西新时代生物转化检测有限公司

扫一扫关注公众号

Copyright © 2024 陕西新时代生物转化检测有限公司 All Rights Reserved. 陕ICP备2024037229号

陕西新时代生物转化检测有限公司扫一扫咨询微信客服
服务热线

服务热线

029-36383635

微信客服
陕西新时代生物转化检测有限公司
微信客服
陕西新时代生物转化检测有限公司
返回顶部