欢迎访问陕西新时代生物转化检测有限公司官网!
陕西新时代生物转化检测有限公司一所综合性的卫生医药、相关健康等领域的技术服务机构
免费咨询热线:029-36383635

新闻资讯

News

Nature研究发现:砂糖橘会致癌,为了增甜还打了含有重金属的致毒物质——脱酸剂!?

发布时间:2025-01-06点击量:470

作为冬季明星水果

砂糖橘正陆续在多地上市

由于便宜又好吃

不少人一买就是一筐

图片

不过

最近微博上一条关于“砂糖橘真的不能再吃了”

的消息“炸”了

图片


消息称,顶级期刊《自然》上有研究表明:膳食果糖会促进肿瘤生长,而砂糖橘中含有大量果糖;并且现在种植的砂糖橘是打了脱酸剂增甜,这种物质是含有重金属的致毒性物质。


图片

这条消息发出后广泛传播,并引起了不少人对沙糖橘的恐慌。真相到底是怎么样的呢?


论文是怎么回事?


这条消息提到的论文,确实登在《自然》上,首先让我们看看《自然》杂志中的原论文怎么说的。

图片

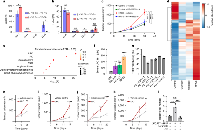
从原文我们可以看出,这篇研究是一项聚焦于果糖促进肿瘤生长的具体机制是什么的动物试验。


研究人员使用已经得了癌症的小鼠,通过给小鼠喂高果糖浆,发现这些小鼠的肿瘤长得更快了。论文结论是肿瘤细胞不能直接利用果糖,因为肿瘤细胞没有表达KHK-C (果糖代谢的关键酶),但是肝脏代谢产生的一些中间产物(如血磷脂酰胆碱LPC),这些产物能够被肿瘤细胞吸收利用,进而促进肿瘤的生长。


图片


但注意了,这个实验用的是高果糖浆,根本没提及砂糖橘或任何水果。并且把论文的结论歪曲为“果糖滋养癌细胞”,并进一步演绎为“砂糖橘增肿瘤”,这显然也是不准确的。

图片

尽管砂糖橘确实含有果糖,但果糖缺并非砂糖橘独有。如果按照流言的逻辑,几乎所有含果糖的水果——比如苹果、葡萄、香蕉等都不能吃了,显然这种说法完全站不住脚。砂糖橘的甜度主要来源于其高含量的果糖,但这并不意味着吃砂糖橘就会直接导致肿瘤生长。

图片

中国居民膳食指南指出:每日摄入200-350克新鲜水果可降低多种疾病的发生风险。因此,适量食用砂糖橘等水果,并不会对健康造成危害。果糖对人体的影响取决于摄入量、摄入方式以及个人的代谢状况等多种因素。


脱酸剂是怎么回事?


这个谣言还提到了另一件事,就是称“现在种植的砂糖橘是打了一种脱酸剂”,这种东西能催熟水果、抑制柠檬酸,还含有砷和铅等重金属,会致毒致癌。


确实,部分果农在砂糖橘种植过程中可能会使用脱酸剂来提高果实的甜度和卖相。

图片

一些地方农业部门也发现所谓的甜蜜素、脱酸剂等都是没有登记的三无产品,可能含有砷酸盐。这类物质在食品安全管理中是禁止使用的,一旦查处,使用者和提供者将承担法律责任。

图片

目前,在农业生产实践中,为提高作物甜度,常选用叶面肥及磷酸二氢钾等肥料,其作用机制主要在于通过增强光合作用效率,促进光合产物的生成与有机物的积累。此外,直接施用微生物复合肥也是一种有效方法,该类肥料对树体安全无害,且不会导致农残超标问题。

图片

综上所述,砂糖橘中的果糖并不具备促进肿瘤生长的特性,且关于脱酸剂的传言缺乏科学依据。在面对健康相关的信息时,我们应保持理性,不轻信未经证实的流言。


脱酸剂在水果中不存在吗?


在水果市场供过于求的大环境下,商家为提前上市抢占流量,农户为了卖个好价钱,面对水果收购商高价包园收购且先放订金的诱惑,往往难以拒绝,就会铤而走险选择使用脱酸剂。就目前了解的情况来看,爱媛、果冻橙、丑橘等都会存在打脱酸剂的情况,同样的耙耙柑也是脱酸剂使用的重灾区,它正常应在 3 月份陆续成熟,但许多早上市的耙耙柑都使用了脱酸剂,其成分可能是剧毒的铅砷化合物,铅含量也超标,有些甚至在果子还小还绿时就通过喷洒或树体注射的方式使用,这使得水果极有可能重金属残留超标。而脐橙、柚子、砂糖橘这类水果基本不使用脱酸剂,相对来说较为安全。建议如果实在怕买到“打糖”的橘子橙子,可以选择应季的水果,不提前吃任何橘子橙子。

图片


联系地址
地址:陕西省西咸新区泾河新城美国科技产业园A701号4层
联系方式
  • 联系电话:029-36383635
  • 联系邮箱:yb19840909@163.com
陕西新时代生物转化检测有限公司

扫一扫关注公众号

Copyright © 2024 陕西新时代生物转化检测有限公司 All Rights Reserved. 陕ICP备2024037229号

陕西新时代生物转化检测有限公司扫一扫咨询微信客服
服务热线

服务热线

029-36383635

微信客服
陕西新时代生物转化检测有限公司
微信客服
陕西新时代生物转化检测有限公司
返回顶部